当前位置: 首页 >> 学术活动 >> 正文

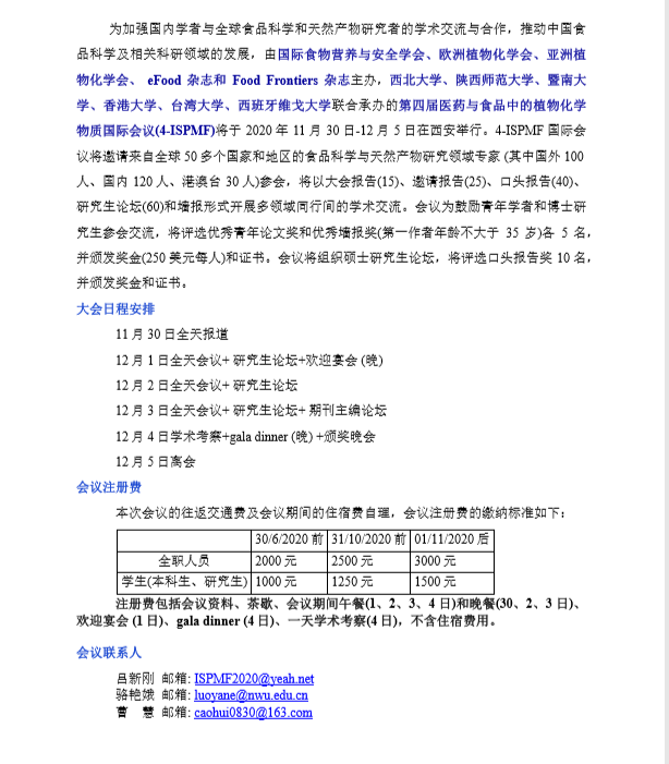
关于“第四届医药与食品中的植物化学物质国际会议 ”的通知

时间:2020-06-01 点击:


Copyright@ 2024-2030 bat·365正版(中文)唯一官网-登录入口 版权所有