当前位置: 首页 >> 学科科研 >> 科研快讯 >> 正文

肖香教授课题组在Top期刊Food Hydrocolloids上发表文章:肠道菌群个体差异介导大麦全谷中可溶β-葡聚糖对不可溶麸皮酵解特性的差异性影响

时间:2025-01-06 点击:

近日,我院肖香教授、范松涛讲师在在国际Top期刊《Food Hydrocolloids》(Q1,IF2023:11.0)上发表论文“Inter-individual variation in human microbiota drives differential impacts on the fermentability of insoluble bran by soluble β-glucans from whole barley”。江苏大学为第一完成单位,食生学院范松涛讲师和22级硕士研究生丁怡炜为该文共同第一作者,肖香教授为该文通讯作者。

文章链接: https://doi.org/10.1016/j.foodhyd.2024.111034

全谷物含有多种不同结构的可溶性纤维和不可溶性膳食纤维,它们共同促进人体肠道微生物健康,并有助于降低慢性疾病风险。现有研究较多关注单种结构多糖对肠道微生物的调节作用,而全谷物中可溶性纤维和不可溶性纤维在肠道酵解过程中的代谢联系仍不甚清晰。本研究使用10名健康志愿者的新鲜粪便样本,模拟肠道菌群的个体差异,并开展体外发酵实验。实验分组包括不含碳水化合物的对照组(Con),以及含大麦可溶性β-葡聚糖(BG)、含预消化大麦麸皮(PBB)、同时含BG和PBB(PBB_BG)的处理组。通过与Con组进行比较,观察菌群个体差异对BG和PBB酵解特性的影响;通过与PBB组进行比较,评估BG降解对PBB酵解特性的影响。

图1 研究示意图

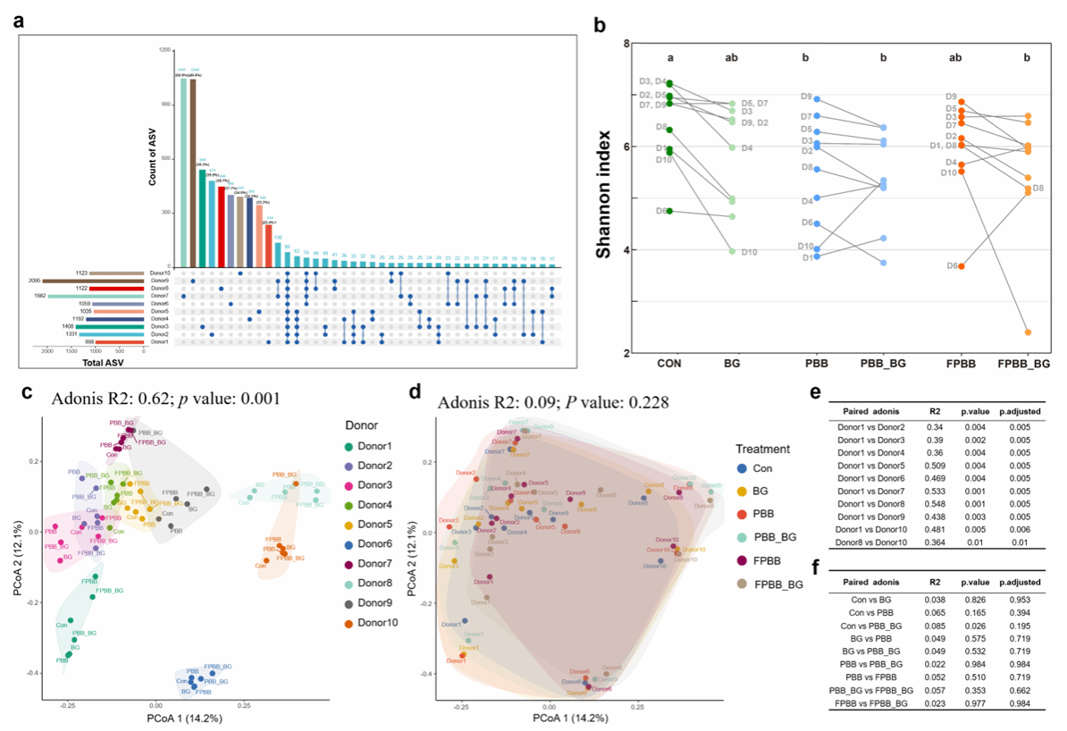
研究结果显示,在不同结构的健康肠道菌群中,BG和PBB_BG的pH值在酵解12 h内急剧下降,同时乙酸含量显著增加,而PBB组和Con组的pH值变化趋势相似。这说明可溶BG能够被各种健康肠道菌群结构快速降解,且不可溶PBB的存在对BG降解无明显影响。 在酵解48h,与BG或PBB相比,PBB_BG明显增加丙酸盐和丁酸盐的产量,并在10位志愿者中有8名和10名分别显示出丙酸和丁酸的最高含量。值得注意的是,BG特异性地增加志愿者1、2和10中的丙酸和丁酸产量。通过扩增子测序分析液体培养基和麸皮附着微生物群,发现在不同肠道菌群结构中,BG均能选择性促进液体培养基中不同Bacteroides spp. 生长。在志愿者1、2和10中,BG特异性地抑制麸皮附着 Prevotella spp.生长,并以个体依赖的方式促进产丁酸菌和产丙酸菌在麸皮表面定植。 这些结果表明,快酵解β-葡聚糖以个体依赖的方式促进慢酵解麸皮纤维的肠道酵解,强调了全谷物干预中肠道菌群个性化反应的重要性,为开发基于肠道菌群的个性化膳食纤维干预策略提供理论基础和试验依据。

部分实验结果如下:

图2 体外酵解过程中pH值的动态变化

图3 体外酵解过程中丁酸含量的总体变化(a)及在单个志愿者中丁酸含量的动态变化(b)

图4 未酵解麸皮纤维的代表性SEM图像

图5 10位健康志愿者菌群结构的α多样性和β多样性分析

图6 发酵液和麸皮附着菌群中Bacteroides、Prevotella及产SCFA菌的相对丰度

上述工作得到中国博士后科学基金面上项目、国家自然科学基金项目和镇江市创新能力建设计划--学科重点实验室建设项目等资助。

Copyright@ 2024-2030 bat·365正版(中文)唯一官网-登录入口 版权所有